Home
Layanan Pelanggan ▾
Cek Status Pengaduan
Cek Status Pendaftaran
Alur Pendaftaran Pasang Baru
Informasi Gangguan
Mitra Pembayaran
Kontak
Sign Up
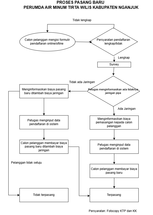
Gambar alur proses pendaftaran sambungan baru Perumda Air Minum Tirta Wilis Kabupaten Nganjuk
Daftar Sambung Baru